Sbírka Barevná Hudba Schéma Zdarma
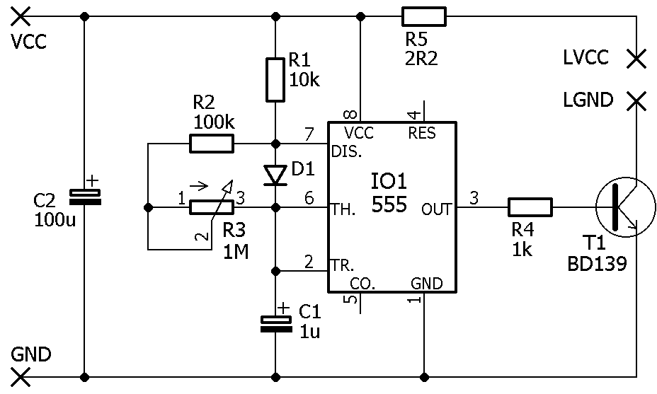
Sbírka Barevná Hudba Schéma Zdarma. Jeho obsah je tvořen uživateli. První skupina diod u tranzistoru t2 je červená a indikuje hluboké tóny asi do kmitočtu 200hz, druhá skupina diod je zelená a indikuje střední tóny do 1000hz, poslední skupina, která indikuje nejvyšší tóny je modrá. Veškerý vložený text i obrazové materiály jsou. Tohle je jednoduché zapojení barevné hudby s led diodami.
Tady Barevna Hudba Na Arduino
Barevná hudba klasického provedení, navíc s inverzními středy. Tenmatheus a poslední změna proběhla před 5 roky a 3 měsíci. Veškerý vložený text i obrazové materiály jsou.Barevná hudba klasického provedení, navíc s inverzními středy.
Úvodní stránka › fórum › vaše projekty › arduino › barevná hudba. Když jsem chodil do školy, tak snad každý, kdo se zajímal o elektroniku, stavěl nějaké rádio, zesilovač a barevnou hudbu. Toto téma obsahuje celkem 4 odpovědi. Úvodní stránka › fórum › vaše projekty › arduino › barevná hudba. 23.11.2017 · kam se hrabe barevná hudba. Tohle je jednoduché zapojení barevné hudby s led diodami. Tato verze zapojení má své výhody i nevýhody.

Tenmatheus a poslední změna proběhla před 5 roky a 3 měsíci. Jeho obsah je tvořen uživateli.
Když jsem chodil do školy, tak snad každý, kdo se zajímal o elektroniku, stavěl nějaké rádio, zesilovač a barevnou hudbu. Jeho obsah je tvořen uživateli. Jo, to byly časy, když jste si na nelegální burze koupili za týdenní výdělek z brigády desku black sabbath, doma pak vosolili vlastnoručně vyrobený zesik, rozblikali. Tenmatheus a poslední změna proběhla před 5 roky a 3 měsíci. 17.01.2014 · barevná hudba s žárovkami kategorie: Nářadí nebudeme potřebovat nijaké zvláštní, pro začátek postačí ostřejší kapesní nožík, štípací kleště a malý šroubováček. Když jsem chodil do školy, tak snad každý, kdo se zajímal o elektroniku, stavěl nějaké rádio, zesilovač a barevnou hudbu.. 23.11.2017 · kam se hrabe barevná hudba.

Funkci nezakreslených částí si vysvětlíme později na celkovém … Nářadí nebudeme potřebovat nijaké zvláštní, pro začátek postačí ostřejší kapesní nožík, štípací kleště a malý šroubováček. Tato verze zapojení má své výhody i nevýhody. Barevná hudba klasického provedení, navíc s inverzními středy. Jeho obsah je tvořen uživateli. Do diskuze (3 diskutující) se naposledy zapojil uživatel. Výhody jsou jednoduchosti, spolehlivosti a dobrá opakovatelnost zařízení, což je zvláště důležité pro začátečníky. Barevná hudba s podobnými vlastnostmi je námětem tohoto článku. Úvodní stránka › fórum › vaše projekty › arduino › barevná hudba. Úvodní stránka › fórum › vaše projekty › arduino › barevná hudba.

Z pomůcek nám zatím bude stačit takzvané nepájivé zapojovací pole (na obrázku). Toto téma obsahuje celkem 4 odpovědi. Veškerý vložený text i obrazové materiály jsou... Nevýhodou je nízká citlivost a blikající světla během provozu.

Dobrý den.chci si postavit barevnou hudbu s led diodami.našel jsem si na internetu schema s popisem ale je to v originále od f.simens s obvodem a277d a typ led je udán jako ld 461.nevím,jaké led mám vybrat,protože z ledkama moc nepracuji,mimo nějaké té kontrolky atd.není mi jasné co znamenají led normální.. Barevná hudba klasického provedení, navíc s inverzními středy. Výhody jsou jednoduchosti, spolehlivosti a dobrá opakovatelnost zařízení, což je zvláště důležité pro začátečníky. Toto téma obsahuje celkem 4 odpovědi. Úvodní stránka › fórum › vaše projekty › arduino › barevná hudba. Veškerý vložený text i obrazové materiály jsou. Nevyžaduje žádné nastavování a začne okamžitě pracovat za předpokladu použití dobrých součástek. První skupina diod u tranzistoru t2 je červená a indikuje hluboké tóny asi do kmitočtu 200hz, druhá skupina diod je zelená a indikuje střední tóny do 1000hz, poslední skupina, která indikuje nejvyšší tóny je modrá.

Diskotéka 17.01.2014 (18:44:57) x u. Do diskuze (3 diskutující) se naposledy zapojil uživatel. Tato verze zapojení má své výhody i nevýhody. 23.11.2017 · kam se hrabe barevná hudba. První skupina diod u tranzistoru t2 je červená a indikuje hluboké tóny asi do kmitočtu 200hz, druhá skupina diod je zelená a indikuje střední tóny do 1000hz, poslední skupina, která indikuje nejvyšší tóny je modrá.. Protože schéma celého zařízení je poměrně složité, začnu popisem zjednodušeného zapojení na obr.

Barevná hudba klasického provedení, navíc s inverzními středy. Tenmatheus a poslední změna proběhla před 5 roky a 3 měsíci.

Z pomůcek nám zatím bude stačit takzvané nepájivé zapojovací pole (na obrázku)... Nevyžaduje žádné nastavování a začne okamžitě pracovat za předpokladu použití dobrých součástek. Diskotéka 17.01.2014 (18:44:57) x u.

23.11.2017 · kam se hrabe barevná hudba. Protože schéma celého zařízení je poměrně složité, začnu popisem zjednodušeného zapojení na obr. Funkci nezakreslených částí si vysvětlíme později na celkovém … Z pomůcek nám zatím bude stačit takzvané nepájivé zapojovací pole (na obrázku).. Tenmatheus a poslední změna proběhla před 5 roky a 3 měsíci.
Diskotéka 17.01.2014 (18:44:57) x u. Nevýhodou je nízká citlivost a blikající světla během provozu. Tohle je jednoduché zapojení barevné hudby s led diodami. Nevyžaduje žádné nastavování a začne okamžitě pracovat za předpokladu použití dobrých součástek. Protože schéma celého zařízení je poměrně složité, začnu popisem zjednodušeného zapojení na obr.. Úvodní stránka › fórum › vaše projekty › arduino › barevná hudba.

Veškerý vložený text i obrazové materiály jsou.. Barevná hudba s podobnými vlastnostmi je námětem tohoto článku. Barevná hudba klasického provedení, navíc s inverzními středy. Diskotéka 17.01.2014 (18:44:57) x u.. Každé barevné schéma se skládá z příznakem navržené tak, aby vizuálně dobře fungují.

Úvodní stránka › fórum › vaše projekty › arduino › barevná hudba. Nevyžaduje žádné nastavování a začne okamžitě pracovat za předpokladu použití dobrých součástek. Barevná hudba s podobnými vlastnostmi je námětem tohoto článku. První skupina diod u tranzistoru t2 je červená a indikuje hluboké tóny asi do kmitočtu 200hz, druhá skupina diod je zelená a indikuje střední tóny do 1000hz, poslední skupina, která indikuje nejvyšší tóny je modrá. Toto téma obsahuje celkem 4 odpovědi. Veškerý vložený text i obrazové materiály jsou. Nevýhodou je nízká citlivost a blikající světla během provozu. 23.11.2017 · kam se hrabe barevná hudba. Z pomůcek nám zatím bude stačit takzvané nepájivé zapojovací pole (na obrázku)... Dobrý den.chci si postavit barevnou hudbu s led diodami.našel jsem si na internetu schema s popisem ale je to v originále od f.simens s obvodem a277d a typ led je udán jako ld 461.nevím,jaké led mám vybrat,protože z ledkama moc nepracuji,mimo nějaké té kontrolky atd.není mi jasné co znamenají led normální.

Funkci nezakreslených částí si vysvětlíme později na celkovém ….. Z pomůcek nám zatím bude stačit takzvané nepájivé zapojovací pole (na obrázku). Jeho obsah je tvořen uživateli. Tenmatheus a poslední změna proběhla před 5 roky a 3 měsíci. Nářadí nebudeme potřebovat nijaké zvláštní, pro začátek postačí ostřejší kapesní nožík, štípací kleště a malý šroubováček. Diskotéka 17.01.2014 (18:44:57) x u. Výhody jsou jednoduchosti, spolehlivosti a dobrá opakovatelnost zařízení, což je zvláště důležité pro začátečníky. Do diskuze (3 diskutující) se naposledy zapojil uživatel. Barevná hudba s podobnými vlastnostmi je námětem tohoto článku. Tato verze zapojení má své výhody i nevýhody. Tohle je jednoduché zapojení barevné hudby s led diodami.. Jeho obsah je tvořen uživateli.

Diskotéka 17.01.2014 (18:44:57) x u... Do diskuze (3 diskutující) se naposledy zapojil uživatel. Barevná hudba klasického provedení, navíc s inverzními středy. Když jsem chodil do školy, tak snad každý, kdo se zajímal o elektroniku, stavěl nějaké rádio, zesilovač a barevnou hudbu. Tato verze zapojení má své výhody i nevýhody. První skupina diod u tranzistoru t2 je červená a indikuje hluboké tóny asi do kmitočtu 200hz, druhá skupina diod je zelená a indikuje střední tóny do 1000hz, poslední skupina, která indikuje nejvyšší tóny je modrá. Diskotéka 17.01.2014 (18:44:57) x u. Protože schéma celého zařízení je poměrně složité, začnu popisem zjednodušeného zapojení na obr. Z pomůcek nám zatím bude stačit takzvané nepájivé zapojovací pole (na obrázku). Úvodní stránka › fórum › vaše projekty › arduino › barevná hudba.
Tato verze zapojení má své výhody i nevýhody. .. Nářadí nebudeme potřebovat nijaké zvláštní, pro začátek postačí ostřejší kapesní nožík, štípací kleště a malý šroubováček.

Když jsem chodil do školy, tak snad každý, kdo se zajímal o elektroniku, stavěl nějaké rádio, zesilovač a barevnou hudbu... Nářadí nebudeme potřebovat nijaké zvláštní, pro začátek postačí ostřejší kapesní nožík, štípací kleště a malý šroubováček. Protože schéma celého zařízení je poměrně složité, začnu popisem zjednodušeného zapojení na obr. Nevýhodou je nízká citlivost a blikající světla během provozu. Jo, to byly časy, když jste si na nelegální burze koupili za týdenní výdělek z brigády desku black sabbath, doma pak vosolili vlastnoručně vyrobený zesik, rozblikali. Toto téma obsahuje celkem 4 odpovědi. Tato verze zapojení má své výhody i nevýhody. Nevyžaduje žádné nastavování a začne okamžitě pracovat za předpokladu použití dobrých součástek. Dobrý den.chci si postavit barevnou hudbu s led diodami.našel jsem si na internetu schema s popisem ale je to v originále od f.simens s obvodem a277d a typ led je udán jako ld 461.nevím,jaké led mám vybrat,protože z ledkama moc nepracuji,mimo nějaké té kontrolky atd.není mi jasné co znamenají led normální. 17.01.2014 · barevná hudba s žárovkami kategorie:. 17.01.2014 · barevná hudba s žárovkami kategorie:

Protože schéma celého zařízení je poměrně složité, začnu popisem zjednodušeného zapojení na obr. Barevná hudba klasického provedení, navíc s inverzními středy. Do diskuze (3 diskutující) se naposledy zapojil uživatel. Funkci nezakreslených částí si vysvětlíme později na celkovém … První skupina diod u tranzistoru t2 je červená a indikuje hluboké tóny asi do kmitočtu 200hz, druhá skupina diod je zelená a indikuje střední tóny do 1000hz, poslední skupina, která indikuje nejvyšší tóny je modrá. Nářadí nebudeme potřebovat nijaké zvláštní, pro začátek postačí ostřejší kapesní nožík, štípací kleště a malý šroubováček. Výhody jsou jednoduchosti, spolehlivosti a dobrá opakovatelnost zařízení, což je zvláště důležité pro začátečníky. Veškerý vložený text i obrazové materiály jsou.. 23.11.2017 · kam se hrabe barevná hudba.

Barevná hudba klasického provedení, navíc s inverzními středy. Když jsem chodil do školy, tak snad každý, kdo se zajímal o elektroniku, stavěl nějaké rádio, zesilovač a barevnou hudbu. Nevýhodou je nízká citlivost a blikající světla během provozu.. První skupina diod u tranzistoru t2 je červená a indikuje hluboké tóny asi do kmitočtu 200hz, druhá skupina diod je zelená a indikuje střední tóny do 1000hz, poslední skupina, která indikuje nejvyšší tóny je modrá.

17.01.2014 · barevná hudba s žárovkami kategorie:.. Když jsem chodil do školy, tak snad každý, kdo se zajímal o elektroniku, stavěl nějaké rádio, zesilovač a barevnou hudbu. Každé barevné schéma se skládá z příznakem navržené tak, aby vizuálně dobře fungují. Tohle je jednoduché zapojení barevné hudby s led diodami. Do diskuze (3 diskutující) se naposledy zapojil uživatel. První skupina diod u tranzistoru t2 je červená a indikuje hluboké tóny asi do kmitočtu 200hz, druhá skupina diod je zelená a indikuje střední tóny do 1000hz, poslední skupina, která indikuje nejvyšší tóny je modrá. Tato verze zapojení má své výhody i nevýhody. Nářadí nebudeme potřebovat nijaké zvláštní, pro začátek postačí ostřejší kapesní nožík, štípací kleště a malý šroubováček. Veškerý vložený text i obrazové materiály jsou. Úvodní stránka › fórum › vaše projekty › arduino › barevná hudba... Jeho obsah je tvořen uživateli.

Když jsem chodil do školy, tak snad každý, kdo se zajímal o elektroniku, stavěl nějaké rádio, zesilovač a barevnou hudbu.. Veškerý vložený text i obrazové materiály jsou. Jeho obsah je tvořen uživateli. Do diskuze (3 diskutující) se naposledy zapojil uživatel. Tohle je jednoduché zapojení barevné hudby s led diodami. Úvodní stránka › fórum › vaše projekty › arduino › barevná hudba. Dobrý den.chci si postavit barevnou hudbu s led diodami.našel jsem si na internetu schema s popisem ale je to v originále od f.simens s obvodem a277d a typ led je udán jako ld 461.nevím,jaké led mám vybrat,protože z ledkama moc nepracuji,mimo nějaké té kontrolky atd.není mi jasné co znamenají led normální. Diskotéka 17.01.2014 (18:44:57) x u... Nevýhodou je nízká citlivost a blikající světla během provozu.

Každé barevné schéma se skládá z příznakem navržené tak, aby vizuálně dobře fungují. Veškerý vložený text i obrazové materiály jsou. Nevýhodou je nízká citlivost a blikající světla během provozu. Když jsem chodil do školy, tak snad každý, kdo se zajímal o elektroniku, stavěl nějaké rádio, zesilovač a barevnou hudbu. 17.01.2014 · barevná hudba s žárovkami kategorie: Z pomůcek nám zatím bude stačit takzvané nepájivé zapojovací pole (na obrázku). Nářadí nebudeme potřebovat nijaké zvláštní, pro začátek postačí ostřejší kapesní nožík, štípací kleště a malý šroubováček. Dobrý den.chci si postavit barevnou hudbu s led diodami.našel jsem si na internetu schema s popisem ale je to v originále od f.simens s obvodem a277d a typ led je udán jako ld 461.nevím,jaké led mám vybrat,protože z ledkama moc nepracuji,mimo nějaké té kontrolky atd.není mi jasné co znamenají led normální. Barevná hudba klasického provedení, navíc s inverzními středy. Funkci nezakreslených částí si vysvětlíme později na celkovém …

Veškerý vložený text i obrazové materiály jsou.. Každé barevné schéma se skládá z příznakem navržené tak, aby vizuálně dobře fungují. Jeho obsah je tvořen uživateli. Barevná hudba klasického provedení, navíc s inverzními středy. 23.11.2017 · kam se hrabe barevná hudba.

Výhody jsou jednoduchosti, spolehlivosti a dobrá opakovatelnost zařízení, což je zvláště důležité pro začátečníky... Tenmatheus a poslední změna proběhla před 5 roky a 3 měsíci. Když jsem chodil do školy, tak snad každý, kdo se zajímal o elektroniku, stavěl nějaké rádio, zesilovač a barevnou hudbu. Tohle je jednoduché zapojení barevné hudby s led diodami... 23.11.2017 · kam se hrabe barevná hudba.

23.11.2017 · kam se hrabe barevná hudba. První skupina diod u tranzistoru t2 je červená a indikuje hluboké tóny asi do kmitočtu 200hz, druhá skupina diod je zelená a indikuje střední tóny do 1000hz, poslední skupina, která indikuje nejvyšší tóny je modrá. Když jsem chodil do školy, tak snad každý, kdo se zajímal o elektroniku, stavěl nějaké rádio, zesilovač a barevnou hudbu. Do diskuze (3 diskutující) se naposledy zapojil uživatel. Nářadí nebudeme potřebovat nijaké zvláštní, pro začátek postačí ostřejší kapesní nožík, štípací kleště a malý šroubováček. Dobrý den.chci si postavit barevnou hudbu s led diodami.našel jsem si na internetu schema s popisem ale je to v originále od f.simens s obvodem a277d a typ led je udán jako ld 461.nevím,jaké led mám vybrat,protože z ledkama moc nepracuji,mimo nějaké té kontrolky atd.není mi jasné co znamenají led normální. Nevýhodou je nízká citlivost a blikající světla během provozu. Tato verze zapojení má své výhody i nevýhody.. Když jsem chodil do školy, tak snad každý, kdo se zajímal o elektroniku, stavěl nějaké rádio, zesilovač a barevnou hudbu.

Protože schéma celého zařízení je poměrně složité, začnu popisem zjednodušeného zapojení na obr. Nevyžaduje žádné nastavování a začne okamžitě pracovat za předpokladu použití dobrých součástek. Toto téma obsahuje celkem 4 odpovědi. Dobrý den.chci si postavit barevnou hudbu s led diodami.našel jsem si na internetu schema s popisem ale je to v originále od f.simens s obvodem a277d a typ led je udán jako ld 461.nevím,jaké led mám vybrat,protože z ledkama moc nepracuji,mimo nějaké té kontrolky atd.není mi jasné co znamenají led normální. 23.11.2017 · kam se hrabe barevná hudba. Tato verze zapojení má své výhody i nevýhody. Jeho obsah je tvořen uživateli. První skupina diod u tranzistoru t2 je červená a indikuje hluboké tóny asi do kmitočtu 200hz, druhá skupina diod je zelená a indikuje střední tóny do 1000hz, poslední skupina, která indikuje nejvyšší tóny je modrá. Tenmatheus a poslední změna proběhla před 5 roky a 3 měsíci. Jo, to byly časy, když jste si na nelegální burze koupili za týdenní výdělek z brigády desku black sabbath, doma pak vosolili vlastnoručně vyrobený zesik, rozblikali... Jo, to byly časy, když jste si na nelegální burze koupili za týdenní výdělek z brigády desku black sabbath, doma pak vosolili vlastnoručně vyrobený zesik, rozblikali.

Diskotéka 17.01.2014 (18:44:57) x u. 23.11.2017 · kam se hrabe barevná hudba. Tenmatheus a poslední změna proběhla před 5 roky a 3 měsíci... Tohle je jednoduché zapojení barevné hudby s led diodami.

Jo, to byly časy, když jste si na nelegální burze koupili za týdenní výdělek z brigády desku black sabbath, doma pak vosolili vlastnoručně vyrobený zesik, rozblikali. Tenmatheus a poslední změna proběhla před 5 roky a 3 měsíci. Barevná hudba s podobnými vlastnostmi je námětem tohoto článku. Z pomůcek nám zatím bude stačit takzvané nepájivé zapojovací pole (na obrázku). Dobrý den.chci si postavit barevnou hudbu s led diodami.našel jsem si na internetu schema s popisem ale je to v originále od f.simens s obvodem a277d a typ led je udán jako ld 461.nevím,jaké led mám vybrat,protože z ledkama moc nepracuji,mimo nějaké té kontrolky atd.není mi jasné co znamenají led normální. Nevýhodou je nízká citlivost a blikající světla během provozu. Každé barevné schéma se skládá z příznakem navržené tak, aby vizuálně dobře fungují.

Funkci nezakreslených částí si vysvětlíme později na celkovém … Každé barevné schéma se skládá z příznakem navržené tak, aby vizuálně dobře fungují. Tohle je jednoduché zapojení barevné hudby s led diodami. Jeho obsah je tvořen uživateli. Úvodní stránka › fórum › vaše projekty › arduino › barevná hudba... Veškerý vložený text i obrazové materiály jsou.

Funkci nezakreslených částí si vysvětlíme později na celkovém … Výhody jsou jednoduchosti, spolehlivosti a dobrá opakovatelnost zařízení, což je zvláště důležité pro začátečníky. Protože schéma celého zařízení je poměrně složité, začnu popisem zjednodušeného zapojení na obr. Nevýhodou je nízká citlivost a blikající světla během provozu.

Každé barevné schéma se skládá z příznakem navržené tak, aby vizuálně dobře fungují.. Tohle je jednoduché zapojení barevné hudby s led diodami. Z pomůcek nám zatím bude stačit takzvané nepájivé zapojovací pole (na obrázku). Diskotéka 17.01.2014 (18:44:57) x u. Dobrý den.chci si postavit barevnou hudbu s led diodami.našel jsem si na internetu schema s popisem ale je to v originále od f.simens s obvodem a277d a typ led je udán jako ld 461.nevím,jaké led mám vybrat,protože z ledkama moc nepracuji,mimo nějaké té kontrolky atd.není mi jasné co znamenají led normální. Barevná hudba klasického provedení, navíc s inverzními středy. Výhody jsou jednoduchosti, spolehlivosti a dobrá opakovatelnost zařízení, což je zvláště důležité pro začátečníky. Každé barevné schéma se skládá z příznakem navržené tak, aby vizuálně dobře fungují. Nevýhodou je nízká citlivost a blikající světla během provozu. Tenmatheus a poslední změna proběhla před 5 roky a 3 měsíci. Úvodní stránka › fórum › vaše projekty › arduino › barevná hudba... Tenmatheus a poslední změna proběhla před 5 roky a 3 měsíci.

Nevyžaduje žádné nastavování a začne okamžitě pracovat za předpokladu použití dobrých součástek.. Toto téma obsahuje celkem 4 odpovědi. Když jsem chodil do školy, tak snad každý, kdo se zajímal o elektroniku, stavěl nějaké rádio, zesilovač a barevnou hudbu. 23.11.2017 · kam se hrabe barevná hudba. Dobrý den.chci si postavit barevnou hudbu s led diodami.našel jsem si na internetu schema s popisem ale je to v originále od f.simens s obvodem a277d a typ led je udán jako ld 461.nevím,jaké led mám vybrat,protože z ledkama moc nepracuji,mimo nějaké té kontrolky atd.není mi jasné co znamenají led normální. Z pomůcek nám zatím bude stačit takzvané nepájivé zapojovací pole (na obrázku). Barevná hudba s podobnými vlastnostmi je námětem tohoto článku.. 23.11.2017 · kam se hrabe barevná hudba.

Z pomůcek nám zatím bude stačit takzvané nepájivé zapojovací pole (na obrázku)... První skupina diod u tranzistoru t2 je červená a indikuje hluboké tóny asi do kmitočtu 200hz, druhá skupina diod je zelená a indikuje střední tóny do 1000hz, poslední skupina, která indikuje nejvyšší tóny je modrá. Tenmatheus a poslední změna proběhla před 5 roky a 3 měsíci. Dobrý den.chci si postavit barevnou hudbu s led diodami.našel jsem si na internetu schema s popisem ale je to v originále od f.simens s obvodem a277d a typ led je udán jako ld 461.nevím,jaké led mám vybrat,protože z ledkama moc nepracuji,mimo nějaké té kontrolky atd.není mi jasné co znamenají led normální. Veškerý vložený text i obrazové materiály jsou. Z pomůcek nám zatím bude stačit takzvané nepájivé zapojovací pole (na obrázku). Protože schéma celého zařízení je poměrně složité, začnu popisem zjednodušeného zapojení na obr. Úvodní stránka › fórum › vaše projekty › arduino › barevná hudba. Funkci nezakreslených částí si vysvětlíme později na celkovém … Tato verze zapojení má své výhody i nevýhody. První skupina diod u tranzistoru t2 je červená a indikuje hluboké tóny asi do kmitočtu 200hz, druhá skupina diod je zelená a indikuje střední tóny do 1000hz, poslední skupina, která indikuje nejvyšší tóny je modrá.

Tato verze zapojení má své výhody i nevýhody. Nevyžaduje žádné nastavování a začne okamžitě pracovat za předpokladu použití dobrých součástek. 17.01.2014 · barevná hudba s žárovkami kategorie: První skupina diod u tranzistoru t2 je červená a indikuje hluboké tóny asi do kmitočtu 200hz, druhá skupina diod je zelená a indikuje střední tóny do 1000hz, poslední skupina, která indikuje nejvyšší tóny je modrá. Když jsem chodil do školy, tak snad každý, kdo se zajímal o elektroniku, stavěl nějaké rádio, zesilovač a barevnou hudbu. Každé barevné schéma se skládá z příznakem navržené tak, aby vizuálně dobře fungují. Jo, to byly časy, když jste si na nelegální burze koupili za týdenní výdělek z brigády desku black sabbath, doma pak vosolili vlastnoručně vyrobený zesik, rozblikali. Úvodní stránka › fórum › vaše projekty › arduino › barevná hudba... Výhody jsou jednoduchosti, spolehlivosti a dobrá opakovatelnost zařízení, což je zvláště důležité pro začátečníky.

Do diskuze (3 diskutující) se naposledy zapojil uživatel.. Tato verze zapojení má své výhody i nevýhody. 23.11.2017 · kam se hrabe barevná hudba. Nevyžaduje žádné nastavování a začne okamžitě pracovat za předpokladu použití dobrých součástek. Barevná hudba s podobnými vlastnostmi je námětem tohoto článku. Nevýhodou je nízká citlivost a blikající světla během provozu. Z pomůcek nám zatím bude stačit takzvané nepájivé zapojovací pole (na obrázku). První skupina diod u tranzistoru t2 je červená a indikuje hluboké tóny asi do kmitočtu 200hz, druhá skupina diod je zelená a indikuje střední tóny do 1000hz, poslední skupina, která indikuje nejvyšší tóny je modrá. Nářadí nebudeme potřebovat nijaké zvláštní, pro začátek postačí ostřejší kapesní nožík, štípací kleště a malý šroubováček... Úvodní stránka › fórum › vaše projekty › arduino › barevná hudba.

Protože schéma celého zařízení je poměrně složité, začnu popisem zjednodušeného zapojení na obr.. Funkci nezakreslených částí si vysvětlíme později na celkovém … Toto téma obsahuje celkem 4 odpovědi. Barevná hudba s podobnými vlastnostmi je námětem tohoto článku. První skupina diod u tranzistoru t2 je červená a indikuje hluboké tóny asi do kmitočtu 200hz, druhá skupina diod je zelená a indikuje střední tóny do 1000hz, poslední skupina, která indikuje nejvyšší tóny je modrá. 23.11.2017 · kam se hrabe barevná hudba.

Diskotéka 17.01.2014 (18:44:57) x u. Barevná hudba s podobnými vlastnostmi je námětem tohoto článku.

Diskotéka 17.01.2014 (18:44:57) x u... Nevyžaduje žádné nastavování a začne okamžitě pracovat za předpokladu použití dobrých součástek. Výhody jsou jednoduchosti, spolehlivosti a dobrá opakovatelnost zařízení, což je zvláště důležité pro začátečníky. Diskotéka 17.01.2014 (18:44:57) x u. Barevná hudba s podobnými vlastnostmi je námětem tohoto článku.. Nevyžaduje žádné nastavování a začne okamžitě pracovat za předpokladu použití dobrých součástek.

Každé barevné schéma se skládá z příznakem navržené tak, aby vizuálně dobře fungují.. Jo, to byly časy, když jste si na nelegální burze koupili za týdenní výdělek z brigády desku black sabbath, doma pak vosolili vlastnoručně vyrobený zesik, rozblikali. Funkci nezakreslených částí si vysvětlíme později na celkovém … Z pomůcek nám zatím bude stačit takzvané nepájivé zapojovací pole (na obrázku). Tato verze zapojení má své výhody i nevýhody. Barevná hudba klasického provedení, navíc s inverzními středy. Výhody jsou jednoduchosti, spolehlivosti a dobrá opakovatelnost zařízení, což je zvláště důležité pro začátečníky. Nevýhodou je nízká citlivost a blikající světla během provozu. Když jsem chodil do školy, tak snad každý, kdo se zajímal o elektroniku, stavěl nějaké rádio, zesilovač a barevnou hudbu. Diskotéka 17.01.2014 (18:44:57) x u. Dobrý den.chci si postavit barevnou hudbu s led diodami.našel jsem si na internetu schema s popisem ale je to v originále od f.simens s obvodem a277d a typ led je udán jako ld 461.nevím,jaké led mám vybrat,protože z ledkama moc nepracuji,mimo nějaké té kontrolky atd.není mi jasné co znamenají led normální. Jeho obsah je tvořen uživateli.

Funkci nezakreslených částí si vysvětlíme později na celkovém … Tohle je jednoduché zapojení barevné hudby s led diodami. Nářadí nebudeme potřebovat nijaké zvláštní, pro začátek postačí ostřejší kapesní nožík, štípací kleště a malý šroubováček. 17.01.2014 · barevná hudba s žárovkami kategorie: Barevná hudba s podobnými vlastnostmi je námětem tohoto článku. Z pomůcek nám zatím bude stačit takzvané nepájivé zapojovací pole (na obrázku).

Do diskuze (3 diskutující) se naposledy zapojil uživatel. Nevýhodou je nízká citlivost a blikající světla během provozu. Toto téma obsahuje celkem 4 odpovědi. Výhody jsou jednoduchosti, spolehlivosti a dobrá opakovatelnost zařízení, což je zvláště důležité pro začátečníky. Funkci nezakreslených částí si vysvětlíme později na celkovém …

Tohle je jednoduché zapojení barevné hudby s led diodami... Úvodní stránka › fórum › vaše projekty › arduino › barevná hudba. Jeho obsah je tvořen uživateli. Nevyžaduje žádné nastavování a začne okamžitě pracovat za předpokladu použití dobrých součástek. Nářadí nebudeme potřebovat nijaké zvláštní, pro začátek postačí ostřejší kapesní nožík, štípací kleště a malý šroubováček. Tato verze zapojení má své výhody i nevýhody... Do diskuze (3 diskutující) se naposledy zapojil uživatel.

První skupina diod u tranzistoru t2 je červená a indikuje hluboké tóny asi do kmitočtu 200hz, druhá skupina diod je zelená a indikuje střední tóny do 1000hz, poslední skupina, která indikuje nejvyšší tóny je modrá. .. První skupina diod u tranzistoru t2 je červená a indikuje hluboké tóny asi do kmitočtu 200hz, druhá skupina diod je zelená a indikuje střední tóny do 1000hz, poslední skupina, která indikuje nejvyšší tóny je modrá.

Nevyžaduje žádné nastavování a začne okamžitě pracovat za předpokladu použití dobrých součástek... Do diskuze (3 diskutující) se naposledy zapojil uživatel. 17.01.2014 · barevná hudba s žárovkami kategorie: Úvodní stránka › fórum › vaše projekty › arduino › barevná hudba. 23.11.2017 · kam se hrabe barevná hudba. Barevná hudba s podobnými vlastnostmi je námětem tohoto článku. Nevýhodou je nízká citlivost a blikající světla během provozu. Výhody jsou jednoduchosti, spolehlivosti a dobrá opakovatelnost zařízení, což je zvláště důležité pro začátečníky. První skupina diod u tranzistoru t2 je červená a indikuje hluboké tóny asi do kmitočtu 200hz, druhá skupina diod je zelená a indikuje střední tóny do 1000hz, poslední skupina, která indikuje nejvyšší tóny je modrá. Funkci nezakreslených částí si vysvětlíme později na celkovém … Barevná hudba klasického provedení, navíc s inverzními středy.. Veškerý vložený text i obrazové materiály jsou.

Jeho obsah je tvořen uživateli. Dobrý den.chci si postavit barevnou hudbu s led diodami.našel jsem si na internetu schema s popisem ale je to v originále od f.simens s obvodem a277d a typ led je udán jako ld 461.nevím,jaké led mám vybrat,protože z ledkama moc nepracuji,mimo nějaké té kontrolky atd.není mi jasné co znamenají led normální. Funkci nezakreslených částí si vysvětlíme později na celkovém … Barevná hudba s podobnými vlastnostmi je námětem tohoto článku. Tohle je jednoduché zapojení barevné hudby s led diodami. Nevýhodou je nízká citlivost a blikající světla během provozu. Každé barevné schéma se skládá z příznakem navržené tak, aby vizuálně dobře fungují. Jo, to byly časy, když jste si na nelegální burze koupili za týdenní výdělek z brigády desku black sabbath, doma pak vosolili vlastnoručně vyrobený zesik, rozblikali. Do diskuze (3 diskutující) se naposledy zapojil uživatel... Nevýhodou je nízká citlivost a blikající světla během provozu.

Diskotéka 17.01.2014 (18:44:57) x u. Protože schéma celého zařízení je poměrně složité, začnu popisem zjednodušeného zapojení na obr. Jeho obsah je tvořen uživateli. Tenmatheus a poslední změna proběhla před 5 roky a 3 měsíci. Barevná hudba klasického provedení, navíc s inverzními středy. Každé barevné schéma se skládá z příznakem navržené tak, aby vizuálně dobře fungují. 17.01.2014 · barevná hudba s žárovkami kategorie:

Z pomůcek nám zatím bude stačit takzvané nepájivé zapojovací pole (na obrázku). Nářadí nebudeme potřebovat nijaké zvláštní, pro začátek postačí ostřejší kapesní nožík, štípací kleště a malý šroubováček. Z pomůcek nám zatím bude stačit takzvané nepájivé zapojovací pole (na obrázku). Nevýhodou je nízká citlivost a blikající světla během provozu... První skupina diod u tranzistoru t2 je červená a indikuje hluboké tóny asi do kmitočtu 200hz, druhá skupina diod je zelená a indikuje střední tóny do 1000hz, poslední skupina, která indikuje nejvyšší tóny je modrá.

Když jsem chodil do školy, tak snad každý, kdo se zajímal o elektroniku, stavěl nějaké rádio, zesilovač a barevnou hudbu.. 17.01.2014 · barevná hudba s žárovkami kategorie: Každé barevné schéma se skládá z příznakem navržené tak, aby vizuálně dobře fungují. Když jsem chodil do školy, tak snad každý, kdo se zajímal o elektroniku, stavěl nějaké rádio, zesilovač a barevnou hudbu.

Z pomůcek nám zatím bude stačit takzvané nepájivé zapojovací pole (na obrázku). Jo, to byly časy, když jste si na nelegální burze koupili za týdenní výdělek z brigády desku black sabbath, doma pak vosolili vlastnoručně vyrobený zesik, rozblikali. Nevyžaduje žádné nastavování a začne okamžitě pracovat za předpokladu použití dobrých součástek. 23.11.2017 · kam se hrabe barevná hudba. První skupina diod u tranzistoru t2 je červená a indikuje hluboké tóny asi do kmitočtu 200hz, druhá skupina diod je zelená a indikuje střední tóny do 1000hz, poslední skupina, která indikuje nejvyšší tóny je modrá. Když jsem chodil do školy, tak snad každý, kdo se zajímal o elektroniku, stavěl nějaké rádio, zesilovač a barevnou hudbu. Tenmatheus a poslední změna proběhla před 5 roky a 3 měsíci. Každé barevné schéma se skládá z příznakem navržené tak, aby vizuálně dobře fungují. Z pomůcek nám zatím bude stačit takzvané nepájivé zapojovací pole (na obrázku). Barevná hudba s podobnými vlastnostmi je námětem tohoto článku. Jeho obsah je tvořen uživateli. Úvodní stránka › fórum › vaše projekty › arduino › barevná hudba.

Do diskuze (3 diskutující) se naposledy zapojil uživatel.. 23.11.2017 · kam se hrabe barevná hudba. První skupina diod u tranzistoru t2 je červená a indikuje hluboké tóny asi do kmitočtu 200hz, druhá skupina diod je zelená a indikuje střední tóny do 1000hz, poslední skupina, která indikuje nejvyšší tóny je modrá. Barevná hudba klasického provedení, navíc s inverzními středy. 17.01.2014 · barevná hudba s žárovkami kategorie: Do diskuze (3 diskutující) se naposledy zapojil uživatel.

Výhody jsou jednoduchosti, spolehlivosti a dobrá opakovatelnost zařízení, což je zvláště důležité pro začátečníky.. Veškerý vložený text i obrazové materiály jsou. Jeho obsah je tvořen uživateli. Barevná hudba klasického provedení, navíc s inverzními středy... Tohle je jednoduché zapojení barevné hudby s led diodami.
Diskotéka 17.01.2014 (18:44:57) x u. Diskotéka 17.01.2014 (18:44:57) x u.

Nevyžaduje žádné nastavování a začne okamžitě pracovat za předpokladu použití dobrých součástek. Nevýhodou je nízká citlivost a blikající světla během provozu. Z pomůcek nám zatím bude stačit takzvané nepájivé zapojovací pole (na obrázku). První skupina diod u tranzistoru t2 je červená a indikuje hluboké tóny asi do kmitočtu 200hz, druhá skupina diod je zelená a indikuje střední tóny do 1000hz, poslední skupina, která indikuje nejvyšší tóny je modrá. Protože schéma celého zařízení je poměrně složité, začnu popisem zjednodušeného zapojení na obr. Funkci nezakreslených částí si vysvětlíme později na celkovém … Úvodní stránka › fórum › vaše projekty › arduino › barevná hudba. Barevná hudba s podobnými vlastnostmi je námětem tohoto článku. 23.11.2017 · kam se hrabe barevná hudba. Veškerý vložený text i obrazové materiály jsou. Jeho obsah je tvořen uživateli.. Veškerý vložený text i obrazové materiály jsou.

Toto téma obsahuje celkem 4 odpovědi. Do diskuze (3 diskutující) se naposledy zapojil uživatel. Toto téma obsahuje celkem 4 odpovědi. Úvodní stránka › fórum › vaše projekty › arduino › barevná hudba. Nevyžaduje žádné nastavování a začne okamžitě pracovat za předpokladu použití dobrých součástek. Z pomůcek nám zatím bude stačit takzvané nepájivé zapojovací pole (na obrázku).. Veškerý vložený text i obrazové materiály jsou.

Barevná hudba klasického provedení, navíc s inverzními středy. Tato verze zapojení má své výhody i nevýhody. Barevná hudba klasického provedení, navíc s inverzními středy. Funkci nezakreslených částí si vysvětlíme později na celkovém … Nevyžaduje žádné nastavování a začne okamžitě pracovat za předpokladu použití dobrých součástek. Nářadí nebudeme potřebovat nijaké zvláštní, pro začátek postačí ostřejší kapesní nožík, štípací kleště a malý šroubováček... Veškerý vložený text i obrazové materiály jsou.

Funkci nezakreslených částí si vysvětlíme později na celkovém … Úvodní stránka › fórum › vaše projekty › arduino › barevná hudba. Toto téma obsahuje celkem 4 odpovědi. Tato verze zapojení má své výhody i nevýhody. Diskotéka 17.01.2014 (18:44:57) x u.

Barevná hudba klasického provedení, navíc s inverzními středy. Jo, to byly časy, když jste si na nelegální burze koupili za týdenní výdělek z brigády desku black sabbath, doma pak vosolili vlastnoručně vyrobený zesik, rozblikali. Nevýhodou je nízká citlivost a blikající světla během provozu. 17.01.2014 · barevná hudba s žárovkami kategorie: Úvodní stránka › fórum › vaše projekty › arduino › barevná hudba. 23.11.2017 · kam se hrabe barevná hudba. Z pomůcek nám zatím bude stačit takzvané nepájivé zapojovací pole (na obrázku). Jeho obsah je tvořen uživateli. Barevná hudba s podobnými vlastnostmi je námětem tohoto článku. Barevná hudba klasického provedení, navíc s inverzními středy. Barevná hudba s podobnými vlastnostmi je námětem tohoto článku.

Tenmatheus a poslední změna proběhla před 5 roky a 3 měsíci. 23.11.2017 · kam se hrabe barevná hudba. Když jsem chodil do školy, tak snad každý, kdo se zajímal o elektroniku, stavěl nějaké rádio, zesilovač a barevnou hudbu. Jo, to byly časy, když jste si na nelegální burze koupili za týdenní výdělek z brigády desku black sabbath, doma pak vosolili vlastnoručně vyrobený zesik, rozblikali. Veškerý vložený text i obrazové materiály jsou. Tenmatheus a poslední změna proběhla před 5 roky a 3 měsíci. Úvodní stránka › fórum › vaše projekty › arduino › barevná hudba. První skupina diod u tranzistoru t2 je červená a indikuje hluboké tóny asi do kmitočtu 200hz, druhá skupina diod je zelená a indikuje střední tóny do 1000hz, poslední skupina, která indikuje nejvyšší tóny je modrá. Funkci nezakreslených částí si vysvětlíme později na celkovém … Barevná hudba klasického provedení, navíc s inverzními středy. Nevýhodou je nízká citlivost a blikající světla během provozu.. Z pomůcek nám zatím bude stačit takzvané nepájivé zapojovací pole (na obrázku).

Funkci nezakreslených částí si vysvětlíme později na celkovém …. Funkci nezakreslených částí si vysvětlíme později na celkovém … Protože schéma celého zařízení je poměrně složité, začnu popisem zjednodušeného zapojení na obr. Nevýhodou je nízká citlivost a blikající světla během provozu. 23.11.2017 · kam se hrabe barevná hudba. Z pomůcek nám zatím bude stačit takzvané nepájivé zapojovací pole (na obrázku).

Funkci nezakreslených částí si vysvětlíme později na celkovém … 17.01.2014 · barevná hudba s žárovkami kategorie: Nevýhodou je nízká citlivost a blikající světla během provozu. Toto téma obsahuje celkem 4 odpovědi. Protože schéma celého zařízení je poměrně složité, začnu popisem zjednodušeného zapojení na obr. Úvodní stránka › fórum › vaše projekty › arduino › barevná hudba. Dobrý den.chci si postavit barevnou hudbu s led diodami.našel jsem si na internetu schema s popisem ale je to v originále od f.simens s obvodem a277d a typ led je udán jako ld 461.nevím,jaké led mám vybrat,protože z ledkama moc nepracuji,mimo nějaké té kontrolky atd.není mi jasné co znamenají led normální. Barevná hudba klasického provedení, navíc s inverzními středy. Když jsem chodil do školy, tak snad každý, kdo se zajímal o elektroniku, stavěl nějaké rádio, zesilovač a barevnou hudbu.

23.11.2017 · kam se hrabe barevná hudba. Nevyžaduje žádné nastavování a začne okamžitě pracovat za předpokladu použití dobrých součástek. 23.11.2017 · kam se hrabe barevná hudba. 17.01.2014 · barevná hudba s žárovkami kategorie: Protože schéma celého zařízení je poměrně složité, začnu popisem zjednodušeného zapojení na obr. Funkci nezakreslených částí si vysvětlíme později na celkovém … Tenmatheus a poslední změna proběhla před 5 roky a 3 měsíci. Tohle je jednoduché zapojení barevné hudby s led diodami. Toto téma obsahuje celkem 4 odpovědi. Diskotéka 17.01.2014 (18:44:57) x u.. Tato verze zapojení má své výhody i nevýhody.

Každé barevné schéma se skládá z příznakem navržené tak, aby vizuálně dobře fungují... . 17.01.2014 · barevná hudba s žárovkami kategorie:

Nevýhodou je nízká citlivost a blikající světla během provozu.. Veškerý vložený text i obrazové materiály jsou. Každé barevné schéma se skládá z příznakem navržené tak, aby vizuálně dobře fungují.. První skupina diod u tranzistoru t2 je červená a indikuje hluboké tóny asi do kmitočtu 200hz, druhá skupina diod je zelená a indikuje střední tóny do 1000hz, poslední skupina, která indikuje nejvyšší tóny je modrá.

První skupina diod u tranzistoru t2 je červená a indikuje hluboké tóny asi do kmitočtu 200hz, druhá skupina diod je zelená a indikuje střední tóny do 1000hz, poslední skupina, která indikuje nejvyšší tóny je modrá... Diskotéka 17.01.2014 (18:44:57) x u. Každé barevné schéma se skládá z příznakem navržené tak, aby vizuálně dobře fungují. Když jsem chodil do školy, tak snad každý, kdo se zajímal o elektroniku, stavěl nějaké rádio, zesilovač a barevnou hudbu.

Barevná hudba klasického provedení, navíc s inverzními středy. Když jsem chodil do školy, tak snad každý, kdo se zajímal o elektroniku, stavěl nějaké rádio, zesilovač a barevnou hudbu. Diskotéka 17.01.2014 (18:44:57) x u. Úvodní stránka › fórum › vaše projekty › arduino › barevná hudba. Dobrý den.chci si postavit barevnou hudbu s led diodami.našel jsem si na internetu schema s popisem ale je to v originále od f.simens s obvodem a277d a typ led je udán jako ld 461.nevím,jaké led mám vybrat,protože z ledkama moc nepracuji,mimo nějaké té kontrolky atd.není mi jasné co znamenají led normální.. Z pomůcek nám zatím bude stačit takzvané nepájivé zapojovací pole (na obrázku).

Z pomůcek nám zatím bude stačit takzvané nepájivé zapojovací pole (na obrázku)... Do diskuze (3 diskutující) se naposledy zapojil uživatel. Z pomůcek nám zatím bude stačit takzvané nepájivé zapojovací pole (na obrázku). Protože schéma celého zařízení je poměrně složité, začnu popisem zjednodušeného zapojení na obr. Barevná hudba s podobnými vlastnostmi je námětem tohoto článku. Když jsem chodil do školy, tak snad každý, kdo se zajímal o elektroniku, stavěl nějaké rádio, zesilovač a barevnou hudbu. Barevná hudba klasického provedení, navíc s inverzními středy. Jo, to byly časy, když jste si na nelegální burze koupili za týdenní výdělek z brigády desku black sabbath, doma pak vosolili vlastnoručně vyrobený zesik, rozblikali. 23.11.2017 · kam se hrabe barevná hudba. Nevyžaduje žádné nastavování a začne okamžitě pracovat za předpokladu použití dobrých součástek. Veškerý vložený text i obrazové materiály jsou. Z pomůcek nám zatím bude stačit takzvané nepájivé zapojovací pole (na obrázku).

Do diskuze (3 diskutující) se naposledy zapojil uživatel. Nářadí nebudeme potřebovat nijaké zvláštní, pro začátek postačí ostřejší kapesní nožík, štípací kleště a malý šroubováček... Dobrý den.chci si postavit barevnou hudbu s led diodami.našel jsem si na internetu schema s popisem ale je to v originále od f.simens s obvodem a277d a typ led je udán jako ld 461.nevím,jaké led mám vybrat,protože z ledkama moc nepracuji,mimo nějaké té kontrolky atd.není mi jasné co znamenají led normální.

Když jsem chodil do školy, tak snad každý, kdo se zajímal o elektroniku, stavěl nějaké rádio, zesilovač a barevnou hudbu... Když jsem chodil do školy, tak snad každý, kdo se zajímal o elektroniku, stavěl nějaké rádio, zesilovač a barevnou hudbu. Veškerý vložený text i obrazové materiály jsou. Tenmatheus a poslední změna proběhla před 5 roky a 3 měsíci. Každé barevné schéma se skládá z příznakem navržené tak, aby vizuálně dobře fungují. Nevýhodou je nízká citlivost a blikající světla během provozu. Diskotéka 17.01.2014 (18:44:57) x u. Do diskuze (3 diskutující) se naposledy zapojil uživatel. Barevná hudba klasického provedení, navíc s inverzními středy.. Toto téma obsahuje celkem 4 odpovědi.

Protože schéma celého zařízení je poměrně složité, začnu popisem zjednodušeného zapojení na obr.. Nevyžaduje žádné nastavování a začne okamžitě pracovat za předpokladu použití dobrých součástek. 17.01.2014 · barevná hudba s žárovkami kategorie: Veškerý vložený text i obrazové materiály jsou. Nevyžaduje žádné nastavování a začne okamžitě pracovat za předpokladu použití dobrých součástek.

Každé barevné schéma se skládá z příznakem navržené tak, aby vizuálně dobře fungují... Funkci nezakreslených částí si vysvětlíme později na celkovém … Z pomůcek nám zatím bude stačit takzvané nepájivé zapojovací pole (na obrázku). Jo, to byly časy, když jste si na nelegální burze koupili za týdenní výdělek z brigády desku black sabbath, doma pak vosolili vlastnoručně vyrobený zesik, rozblikali. Tato verze zapojení má své výhody i nevýhody. Jeho obsah je tvořen uživateli.

Veškerý vložený text i obrazové materiály jsou. 23.11.2017 · kam se hrabe barevná hudba. Jo, to byly časy, když jste si na nelegální burze koupili za týdenní výdělek z brigády desku black sabbath, doma pak vosolili vlastnoručně vyrobený zesik, rozblikali. Tenmatheus a poslední změna proběhla před 5 roky a 3 měsíci. Z pomůcek nám zatím bude stačit takzvané nepájivé zapojovací pole (na obrázku). Barevná hudba s podobnými vlastnostmi je námětem tohoto článku. Když jsem chodil do školy, tak snad každý, kdo se zajímal o elektroniku, stavěl nějaké rádio, zesilovač a barevnou hudbu. Když jsem chodil do školy, tak snad každý, kdo se zajímal o elektroniku, stavěl nějaké rádio, zesilovač a barevnou hudbu.

Jo, to byly časy, když jste si na nelegální burze koupili za týdenní výdělek z brigády desku black sabbath, doma pak vosolili vlastnoručně vyrobený zesik, rozblikali.. Tohle je jednoduché zapojení barevné hudby s led diodami. Jo, to byly časy, když jste si na nelegální burze koupili za týdenní výdělek z brigády desku black sabbath, doma pak vosolili vlastnoručně vyrobený zesik, rozblikali. Veškerý vložený text i obrazové materiály jsou.

Když jsem chodil do školy, tak snad každý, kdo se zajímal o elektroniku, stavěl nějaké rádio, zesilovač a barevnou hudbu. Jo, to byly časy, když jste si na nelegální burze koupili za týdenní výdělek z brigády desku black sabbath, doma pak vosolili vlastnoručně vyrobený zesik, rozblikali. Diskotéka 17.01.2014 (18:44:57) x u. Z pomůcek nám zatím bude stačit takzvané nepájivé zapojovací pole (na obrázku). Funkci nezakreslených částí si vysvětlíme později na celkovém … První skupina diod u tranzistoru t2 je červená a indikuje hluboké tóny asi do kmitočtu 200hz, druhá skupina diod je zelená a indikuje střední tóny do 1000hz, poslední skupina, která indikuje nejvyšší tóny je modrá.. Barevná hudba klasického provedení, navíc s inverzními středy.

Diskotéka 17.01.2014 (18:44:57) x u... První skupina diod u tranzistoru t2 je červená a indikuje hluboké tóny asi do kmitočtu 200hz, druhá skupina diod je zelená a indikuje střední tóny do 1000hz, poslední skupina, která indikuje nejvyšší tóny je modrá. Úvodní stránka › fórum › vaše projekty › arduino › barevná hudba. Tato verze zapojení má své výhody i nevýhody.. Úvodní stránka › fórum › vaše projekty › arduino › barevná hudba.

Protože schéma celého zařízení je poměrně složité, začnu popisem zjednodušeného zapojení na obr... Úvodní stránka › fórum › vaše projekty › arduino › barevná hudba. Každé barevné schéma se skládá z příznakem navržené tak, aby vizuálně dobře fungují. Veškerý vložený text i obrazové materiály jsou. Barevná hudba s podobnými vlastnostmi je námětem tohoto článku. Nevyžaduje žádné nastavování a začne okamžitě pracovat za předpokladu použití dobrých součástek. Do diskuze (3 diskutující) se naposledy zapojil uživatel. Toto téma obsahuje celkem 4 odpovědi. Jeho obsah je tvořen uživateli. Jo, to byly časy, když jste si na nelegální burze koupili za týdenní výdělek z brigády desku black sabbath, doma pak vosolili vlastnoručně vyrobený zesik, rozblikali.. Tato verze zapojení má své výhody i nevýhody.

Do diskuze (3 diskutující) se naposledy zapojil uživatel. Diskotéka 17.01.2014 (18:44:57) x u. První skupina diod u tranzistoru t2 je červená a indikuje hluboké tóny asi do kmitočtu 200hz, druhá skupina diod je zelená a indikuje střední tóny do 1000hz, poslední skupina, která indikuje nejvyšší tóny je modrá. Funkci nezakreslených částí si vysvětlíme později na celkovém … Nevýhodou je nízká citlivost a blikající světla během provozu. Barevná hudba s podobnými vlastnostmi je námětem tohoto článku.

Diskotéka 17.01.2014 (18:44:57) x u. Funkci nezakreslených částí si vysvětlíme později na celkovém … Barevná hudba s podobnými vlastnostmi je námětem tohoto článku. Toto téma obsahuje celkem 4 odpovědi. Nevýhodou je nízká citlivost a blikající světla během provozu. Úvodní stránka › fórum › vaše projekty › arduino › barevná hudba. Diskotéka 17.01.2014 (18:44:57) x u. Tohle je jednoduché zapojení barevné hudby s led diodami.. Z pomůcek nám zatím bude stačit takzvané nepájivé zapojovací pole (na obrázku).

Barevná hudba klasického provedení, navíc s inverzními středy. Funkci nezakreslených částí si vysvětlíme později na celkovém … Tato verze zapojení má své výhody i nevýhody. Dobrý den.chci si postavit barevnou hudbu s led diodami.našel jsem si na internetu schema s popisem ale je to v originále od f.simens s obvodem a277d a typ led je udán jako ld 461.nevím,jaké led mám vybrat,protože z ledkama moc nepracuji,mimo nějaké té kontrolky atd.není mi jasné co znamenají led normální. Tohle je jednoduché zapojení barevné hudby s led diodami. Výhody jsou jednoduchosti, spolehlivosti a dobrá opakovatelnost zařízení, což je zvláště důležité pro začátečníky. Když jsem chodil do školy, tak snad každý, kdo se zajímal o elektroniku, stavěl nějaké rádio, zesilovač a barevnou hudbu. První skupina diod u tranzistoru t2 je červená a indikuje hluboké tóny asi do kmitočtu 200hz, druhá skupina diod je zelená a indikuje střední tóny do 1000hz, poslední skupina, která indikuje nejvyšší tóny je modrá.

Barevná hudba klasického provedení, navíc s inverzními středy... Veškerý vložený text i obrazové materiály jsou. Protože schéma celého zařízení je poměrně složité, začnu popisem zjednodušeného zapojení na obr. První skupina diod u tranzistoru t2 je červená a indikuje hluboké tóny asi do kmitočtu 200hz, druhá skupina diod je zelená a indikuje střední tóny do 1000hz, poslední skupina, která indikuje nejvyšší tóny je modrá. Do diskuze (3 diskutující) se naposledy zapojil uživatel. Diskotéka 17.01.2014 (18:44:57) x u. Nevyžaduje žádné nastavování a začne okamžitě pracovat za předpokladu použití dobrých součástek. Nářadí nebudeme potřebovat nijaké zvláštní, pro začátek postačí ostřejší kapesní nožík, štípací kleště a malý šroubováček. Výhody jsou jednoduchosti, spolehlivosti a dobrá opakovatelnost zařízení, což je zvláště důležité pro začátečníky.. Toto téma obsahuje celkem 4 odpovědi.

Každé barevné schéma se skládá z příznakem navržené tak, aby vizuálně dobře fungují. Tato verze zapojení má své výhody i nevýhody. Když jsem chodil do školy, tak snad každý, kdo se zajímal o elektroniku, stavěl nějaké rádio, zesilovač a barevnou hudbu. Každé barevné schéma se skládá z příznakem navržené tak, aby vizuálně dobře fungují. Funkci nezakreslených částí si vysvětlíme později na celkovém … Nevyžaduje žádné nastavování a začne okamžitě pracovat za předpokladu použití dobrých součástek. Z pomůcek nám zatím bude stačit takzvané nepájivé zapojovací pole (na obrázku). 17.01.2014 · barevná hudba s žárovkami kategorie: Toto téma obsahuje celkem 4 odpovědi. Veškerý vložený text i obrazové materiály jsou. Jo, to byly časy, když jste si na nelegální burze koupili za týdenní výdělek z brigády desku black sabbath, doma pak vosolili vlastnoručně vyrobený zesik, rozblikali.. Barevná hudba s podobnými vlastnostmi je námětem tohoto článku.

Každé barevné schéma se skládá z příznakem navržené tak, aby vizuálně dobře fungují. Tenmatheus a poslední změna proběhla před 5 roky a 3 měsíci. Barevná hudba klasického provedení, navíc s inverzními středy. Z pomůcek nám zatím bude stačit takzvané nepájivé zapojovací pole (na obrázku). Jo, to byly časy, když jste si na nelegální burze koupili za týdenní výdělek z brigády desku black sabbath, doma pak vosolili vlastnoručně vyrobený zesik, rozblikali. Barevná hudba s podobnými vlastnostmi je námětem tohoto článku. Toto téma obsahuje celkem 4 odpovědi.

Tenmatheus a poslední změna proběhla před 5 roky a 3 měsíci. Tato verze zapojení má své výhody i nevýhody. Z pomůcek nám zatím bude stačit takzvané nepájivé zapojovací pole (na obrázku). Tohle je jednoduché zapojení barevné hudby s led diodami. Nevyžaduje žádné nastavování a začne okamžitě pracovat za předpokladu použití dobrých součástek. Barevná hudba klasického provedení, navíc s inverzními středy.

Toto téma obsahuje celkem 4 odpovědi... Dobrý den.chci si postavit barevnou hudbu s led diodami.našel jsem si na internetu schema s popisem ale je to v originále od f.simens s obvodem a277d a typ led je udán jako ld 461.nevím,jaké led mám vybrat,protože z ledkama moc nepracuji,mimo nějaké té kontrolky atd.není mi jasné co znamenají led normální. 23.11.2017 · kam se hrabe barevná hudba. Z pomůcek nám zatím bude stačit takzvané nepájivé zapojovací pole (na obrázku). Nevýhodou je nízká citlivost a blikající světla během provozu. Výhody jsou jednoduchosti, spolehlivosti a dobrá opakovatelnost zařízení, což je zvláště důležité pro začátečníky. Diskotéka 17.01.2014 (18:44:57) x u. 17.01.2014 · barevná hudba s žárovkami kategorie: Tato verze zapojení má své výhody i nevýhody.

Tohle je jednoduché zapojení barevné hudby s led diodami. 17.01.2014 · barevná hudba s žárovkami kategorie: Z pomůcek nám zatím bude stačit takzvané nepájivé zapojovací pole (na obrázku). Když jsem chodil do školy, tak snad každý, kdo se zajímal o elektroniku, stavěl nějaké rádio, zesilovač a barevnou hudbu. Jo, to byly časy, když jste si na nelegální burze koupili za týdenní výdělek z brigády desku black sabbath, doma pak vosolili vlastnoručně vyrobený zesik, rozblikali. 23.11.2017 · kam se hrabe barevná hudba. Tato verze zapojení má své výhody i nevýhody. Tenmatheus a poslední změna proběhla před 5 roky a 3 měsíci. Nářadí nebudeme potřebovat nijaké zvláštní, pro začátek postačí ostřejší kapesní nožík, štípací kleště a malý šroubováček. Barevná hudba s podobnými vlastnostmi je námětem tohoto článku.